Phase 1: Requirements Gathering (ClickUp + Slack) [0th - 1st - 2nd Day][At Max (No Delays)]
Disclaimers : Timing & Automation are on Assumptions basis only & must be looked by PM. Responsible Party = PM + COO for Execution
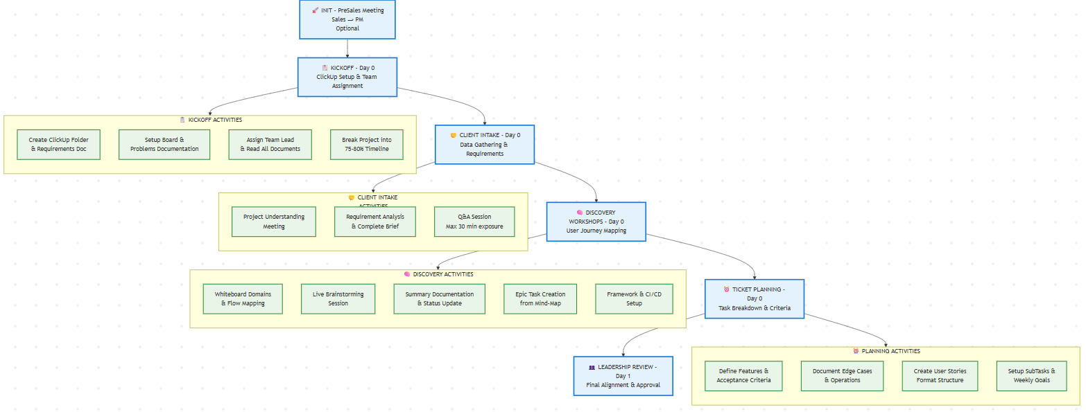
0 INIT [PreSales Meeting from Sales with PM] [Optional]
- Sales : Sales will deliver every single things to PM in AnyForm. This Should be Properly Available in Project Folder on ClickUp.
1. Kickoff [0th Day]
- PM: Create ClickUp Folder & “Requirements” doc & Board setups & also setup a Proper Document for Documenting the Problems of Dev/Ops/Engineer.
- Team Must Read all the Document & PM will assign one TeamLead responsible for Helping the PM for that Project + making sure that all the Tasks are scoped correctly & are Acheiveable. Team will help the PM to break whole project in 75% to 80% of the Project Timeline.
2. Client Intake [0th Day] [Not Available -> Next Day]
- Data Gathering or Concept Clearence [Project Init Meeting , Requirement Analysis & complete understanding] + Complete Project Brief + Question/Answering
- After this Meeting , Team can take at max 30 minutes of Meeting with the Client only. Mostly the PM Will be exposed to the Client. If Necessary then Team Lead can help the PM only.
3. Discovery Workshops [0th Day]
- PM & Team Lead: Facilitate 60 min workshop to map user journeys & domain flows
- ClickUp: [As Per the Team & PM likes but Must be Done at 0th Day]
- Use Whiteboard Domains & Flows for live mapping or Brain Storming etc.
- After workshop, paste summary into the Intake task’s comments & set status → “Planing” –> ToDO
- Mind‑Map in Whiteboard → auto‑create Epic tasks
- Bot posts “Epics created” in Slack threa
- Team must be Able to Setup the Framework approved from the Head [mtalhazulf] & Make Sure that All the Proper CI/CD are setup. All Github Action or Railway Environments or Cloudflare environment are Properly Setup. All the PreSet Tools must be Properly Configured & up-to-date from the Decisions of Tech Head [mtalhazulf]
4. Ticket Timing & Perfecting [0th Day]
- Team & Respective Members must be on Boarded with the TimeLines.
- On “Planing” → move task to “ToDo”
- The Ticket Must Outline the
- Task To be Completed [Feature]
- Acceptence Criteria
- Specific Edge Cases or Operational Edge Case
- In this Meeting , All the SubTasks must be Properly Setup. Weekly Goals Must be Properly Alligned. Everything will be completely documented.
As a
5. Rules Discussions
- Daily Standups & Progress Tracking for 15 Minute with PM
- EOD Updates Daily.
- Update ClickUp status (ToDo , In Progress → In Review → Done) properly.
- Communication Regarding the Project must be done in Project Group. All the Blocker/Hurdles must be discussed in Groups Properly.
- Maintaining the ClickUp Board is totally PM + Team & Must be OverSeen by PM. PM will be responsible for the Team.
6. Meeting with CTO or EM or Full Senior Resource [1st Party] | COO [2nd Party] | CSO or Sales [3rd Party] . [Optional on Basis of project Size + X Variables]
- Everything will be completely discussed with CTO to ensure that everything is properly aligned.
Pictorial Rep
